
炒股就看金麒麟分析师研报,权威金股配资网,专业,及时,全面,助您挖掘潜力主题机会!
一、主动权益管理规模小幅下降,仓位环比上升
2025年Q2,主动权益基金管理规模略有下降,但上半年整体看已经边际逐步企稳。2025Q2,三类主动偏股基金(普通股票型+偏股混合型+灵活配置型)管理规模下降430亿元,其中存量产品净赎回是主要拖累,但加上Q1的上半年整体主动权益基金管理规模增长165亿元。尽管Q2存量主动权益产品赎回有所增长,但负债端赎回已不构成主动权益创造超额收益的约束,二季度主动偏股基金仍较沪深300指数有1.80pct超额收益。从基金新发角度看,6月首批浮动管理费率产品密集发行,驱动6月主动权益基金发行300亿元,为2022年初以来单月最大发行规模,基金新发市场已有改善迹象。

从仓位角度看,2025Q2主动偏股基金股票仓位小幅上升,整体仍保持高仓位运行。25Q2主动偏股基金仓位小幅提升0.51pct至85.97%,其中普通股票型上升0.76pct至90.11%,偏股混合型上升0.30pct至88.46%,灵活配置型上升0.85pct至77.55%。

二、配置上,加仓科技成长、金融地产,减仓消费
(一)板块层面,创业板仓位上升,主板仓位下降
1)科创板的配置比例为15.36%,较2025Q1上升0.19个百分点,科创板超配比例延续上行,超配比例由7.50%提升至7.72%。
2)创业板的配置比例为18.97%,较2025Q1上升2.30个百分点,创业板超配回升,超配比例由3.20%上升至5.32%。
3)主板的配置比例为65.26%,较2025Q1下降2.67个百分点,低配比例进一步加大,低配比例由-10.19%变化至-12.63%。
4)北交所的配置比例为0.41%,较2025Q1上升0.18个百分点。


(二)风格层面,加仓科技成长、金融地产、医药
2025年二季度,主动偏股基金加仓科技成长、金融地产、医药,相对应的,主动偏股基金在消费、周期上的仓位下降。2025Q2,主动偏股型基金对科技成长、金融地产、消费、医药和周期的配置比例分别为42.68%、7.31%、21.08%、10.93%、17.89%,较上一个季度的变化分别为+2.30pct、+1.81pct、-3.92pct、+0.34pct、-0.54pct。此外,主动偏股型基金对科技成长、金融地产、消费、医药和周期的超配比例分别为14.84%、-15.27%、6.30%、4.44%、-10.31%,较上一个季度的变化分别为+2.49pct、+0.29pct、-2.97pct、+0.25pct、-0.07pct。


(三)行业配置层面,加仓通信、银行以及国防军工
从一级行业仓位变动来看,2025Q2主动偏股基金加仓较多的行业是通信、银行、国防军工、非银金融、传媒,加仓比例分别为2.43pct、1.13 pct、0.95 pct、0.78 pct、0.58 pct。2025Q2主动偏股型基金减仓较多的行业是食品饮料、汽车、电力设备、家用电器、机械设备,减仓比例分别为 -2.19pct、-1.45pct、-1.04pct、-0.81pct、-0.73pct。

剔除主题/行业基金后,公募仍然大幅加仓通信、银行、国防军工、非银金融、传媒,且加仓通信、银行、国防军工、非银金融等行业比例更为显著。将新能源/医药/消费/TMT主题或行业基金剔除后,25Q2主动偏股型基金加仓较多的行业是通信、银行、国防军工、非银金融、传媒,加仓比例分别为2.50pct、1.27 pct、1.10 pct、0.90 pct、0.56 pct,减仓较多的行业是食品饮料、汽车、电力设备、家用电器、机械设备,减仓比例分别为-2.28pct、-1.57 pct、-1.01 pct、-0.76 pct、-0.74 pct。对比全口径来看,剔除行业/主题基金后,公募对通信、银行、国防军工、非银金融等板块的加仓更为明显。

从二级行业仓位变动来看,2025Q2主动偏股型基金加仓较多的二级行业是通信设备、元件、化学制药、城商行Ⅱ、航空装备Ⅱ,加仓比例分别为2.67 pct、1.37 pct、1.36 pct、0.70 pct、0.49 pct。2025Q2主动偏股型基金减仓较多的二级行业是白酒Ⅱ、乘用车、消费电子、白色家电、工程机械,减仓比例分别为-2.42 pct、-1.34 pct、-0.91 pct、-0.76 pct、-0.57 pct。

从一级行业绝对仓位来看,电子维持公募第一大重仓行业。主动偏股型基金仓位前五的行业分别是电子、医药生物、电力设备、食品饮料、汽车,配置比例分别为18.75%、10.93%、9.94%、6.63%、6.37%。仓位后五的行业分别是综合、钢铁、社会服务、煤炭、石油石化,配置比例分别为0.12%、0.32%、0.36%、0.36%、0.38%。从持仓历史分位数来看,通信、电子、汽车、国防军工、有色金属仓位处于历史较高的水平,而房地产、计算机、社会服务、建筑材料、食品饮料的仓位处于历史极低水平。

从一级行业超配比例来看,主动偏股型基金超配电子、医药生物、电力设备、家用电器、食品饮料。2025Q2主动股票型基金的重仓股超配前五的行业分别是电子、医药生物、电力设备、家用电器、食品饮料,超配比例分别为9.67%、4.44%、4.15%、2.50%、2.13%。超配比例后五的行业分别是银行、非银金融、石油石化、公用事业、计算机,低配比例分别是 -9.71%、-5.14%、-3.27%、-2.23%、 -1.80%。从分位数来看,电子、国防军工、汽车、有色金属、钢铁等的超配比例的历史分位数较高,计算机、食品饮料、社会服务、公用事业、房地产等处于历史较低水平。

从二级行业绝对仓位来看,半导体、化学制药、电池的仓位居前。具体来看,主动股票型基金仓位前5的二级行业有半导体、化学制药、电池、白酒Ⅱ、通信设备,配置比例分别为10.50%、6.20%、6.10%、4.99%、4.58%。

从二级行业超配比例来看,主动偏股型基金超配半导体、化学制药、电池、通信设备、元件。具体来看,2025Q2主动股票型基金超配前5的二级行业分别是半导体、化学制药、电池、通信设备、元件,超配比例分别为6.16%、3.81%、3.67%、3.14%、2.60%。

三、科技成长板块内部沿高景气方向布局
二季度,主动偏股基金加仓科技成长板块,并且主要布局上游算力与PCB等上游高景气方向。年初国产AI的实质性突破明确了其长期主线定位,但同时4月初关税冲击也影响了消费电子以及高弹性的TMT板块整体,与此同时25Q1电子板块配置已经接近20%,尽管主动权益进一步增配科技成长,但对于性价比、安全边际的要求也有所提升,因此在海外算力高景气的映射下,业绩确定向较高的通信设备、元件等板块成为科技板块内部增配的主要方向。

四、公募新规下,银行、非银等欠配板块配置比例上升
公募新规强调业绩基准的约束作用,作为公募长期低配的银行、非银板块,二季度配置比例提升。5月初公募新规出台,其中明确要求为每只基金产品设定清晰的业绩比较基准,作为衡量产品真实业绩的“尺子”,并且将相对基准的超额收益作为薪酬管理的重要指标,因此主动权益基金存在提高持仓与业绩基准匹配度的内生动力,公募在Q2明显增配银行、非银等板块。


在银行、非银板块仓位提升驱动下,红利低波指数和中证红利指数配置比例均小幅上升。偏股基金重仓股中持有红利低波指数上升0.23pct至5.25%,持有中证红利指数成分股仓位上升1.27pct至6.00%。

五、新易盛、中际旭创等新晋公募前二十大重仓
2025年二季度,主动偏股型基金加仓比例前5的个股分别是中际旭创、新易盛、沪电股份、胜宏科技、顺丰控股,持股比例较上一季度分别增加1.07pct、1.00 pct、0.65 pct、0.50 pct、0.45 pct;减仓比例前5的个股为比亚迪、立讯精密、贵州茅台、五粮液、泸州老窖,持股比例较上一季度分别减少1.21pct、0.74 pct、0.61 pct、0.53 pct、0.42 pct。

截至2025Q2,主动偏股型基金的前十大重仓股分别是宁德时代、贵州茅台、美的集团、紫金矿业、立讯精密、新易盛、北方华创、恒瑞医药、中际旭创、招商银行,持仓规模占全部重仓股持股市值的比例分别为3.94%、2.20%、2.07%、1.69%、1.57%、1.47%、1.22%、1.21%、1.20%、1.10%。
与上一季度相比,具体有如下变化:
新易盛、中际旭创、胜宏科技、海大集团、沪电股份、顺丰控股、分众传媒新晋主动偏股型基金持仓的前20名。
比亚迪、泸州老窖、中芯国际、海光信息、九号公司-WD、寒武纪-U、中微公司退出主动偏股型基金持仓的前20名。

六、个股与行业集中度同步回落
二季度主动偏股型基金个股集中度下降。前5/10/30/50/100的重仓股集中度均有所回落,较一季度分别下降1.89pct、2.45pct、1.95pct、1.21pct、0.89pct。行业视角下,主动偏股基金前3/5/10大重仓行业集中度均下降,较一季度分别下降0.73pct、4.37 pct、2.16 pct。


七、港股仓位小幅提升,内部结构调整显著
2025Q2,主动偏股基金的港股仓位小幅提升。截至二季度,主动型基金持有港股重仓股规模为3225.2亿元,较上季度末增加79.1亿元,港股仓位由19.08%提升至19.90%。

行业方面,公募持有港股医疗保健业、金融业仓位环比上升,资讯科技业、非必需性消费仓位回落。重仓股口径下,2025Q2主动偏股型基金加仓较多的行业是医疗保健业、金融业,加仓比例分别为6.19pct、2.31pct;2025Q2主动偏股型基金减仓较多的行业是资讯科技业、非必需性消费,减仓比例分别为4.12pct、3.15pct。

重仓股层面,腾讯连续维持公募的港股第一大重仓地位。截至2025年二季度,港股前5大重仓股为腾讯控股、小米集团、阿里巴巴、中芯国际、泡泡玛特,持股市值分别为580亿元、210亿元、204亿元、161亿元、154亿元,与2025Q1相比,港股前20大重仓中,新增三生制药、京东健康、建设银行、金蝶国际、老铺黄金,同时,小鹏汽车、吉利汽车、紫金矿业、长城汽车、巨子生物退出港股前20大重仓。

八、境内ETF继续扩容,4月的大幅流入是主要贡献
2025年二季度,境内ETF市场继续扩容。截至2025年6月30日,中国境内非货ETF共1184只,资产净值合计达4.15万亿元。其中股票型ETF/跨境型ETF/债券型ETF/商品型ETF规模分别为3.04万亿元/5684亿元/3840亿元/1574亿元,较2025Q1分别增长7.24%/14.45%/76.03%/48.54%。

从股票型ETF规模变化拆分来看,4月资金的大幅流入是主要贡献。2025年二季度股票型ETF规模较2025年一季度增长2037亿元,其中资金净流入规模/新成立ETF规模/存量ETF净值变动分别为1033亿元/384亿元/620亿元。


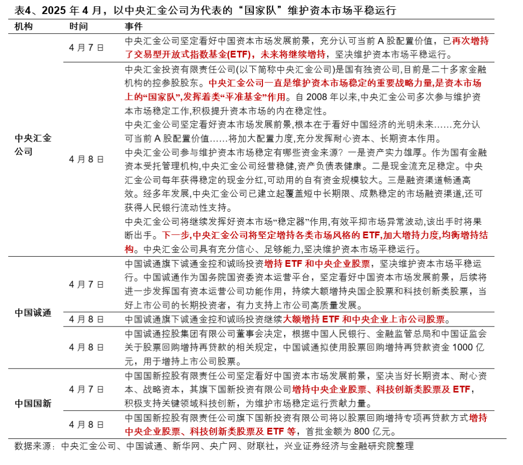
以中央汇金为代表的“国家队”大规模申购ETF。4月初美国宣布对贸易伙伴加征“对等关税”,引发全球金融市场大动荡。以中央汇金为代表的“国家队”及时出手维稳,通过增持ETF等方式坚决维护国内资本市场平稳运行。基于2024基金年报披露的前十大持有人、2025Q1和2025Q2基金季报披露的持有份额20%以上投资者、以及4月7-8日基金净值测算,2025年二季度中央汇金公司增持规模可能接近1900亿元。



由于二季度大量资金借道ETF托底市场,A股市场中被动基金持股占比大幅提升。2025Q2被动指数型基金持股规模合计达3.2万亿元;偏股型公募基金(主动偏股型+被动指数型)中被动占比继续提升,被动指数型基金持股占比达57.00%,较2025Q1大幅提高2.18个百分点。


央国企和大市值行业被动化程度更高。从证监会行业来看,2025Q2偏股型基金全持仓口径下建筑业(80.29%)、金融业(79.88%)、公用事业(74.52%)、卫生和社会工作(66.62%)、房地产业(61.39%)等行业被动指数型基金持股规模占比靠前。另外,在二季度整体被动化进一步提升的背景下,金融业的被动占比反而较一季度大幅回落3.38个百分点,或指向部分主动基金确实在向行业基准回归,增配了沪深300指数中权重最大、但此前持续低配的大金融板块。

规模分布上,股票型ETF聚焦于大市值龙头公司。截至2025Q2,宽基ETF规模为22295亿元(占全部股票型ETF规模比例为73.5%),其中沪深300 ETF/中证A500 ETF/上证50ETF规模合计达10524亿元/2165亿元/1735亿元;此外,跟踪科创板和创业板相关指数的ETF产品规模分别为2123亿元和1517亿元。风格策略ETF继续扩容,红利ETF规模增长至962亿元,现金流ETF上市以来也获得大量关注,规模增长至105亿元。行业主题ETF方面,TMT(2164亿元)、金融地产(1221亿元)和制造(1160亿元)板块的ETF规模居前。

行业配置上,股票型ETF集中在新质生产力和大金融板块。截至2025Q2,股票型ETF前五大持仓行业分别为电子(16.66%)、银行(9.84%)、非银金融(9.46%)、医药生物(8.76%)和电力设备(7.78%)。相对主动偏股型基金,股票型ETF超配非银金融(7.68pct)、银行(4.99pct)、计算机(2.82pct)、公用事业(1.50pct)和煤炭(1.01pct)等行业,在汽车(-3.34pct)、医药生物(-2.17pct)、电力设备(-2.16pct)、电子(-2.09pct)和家用电器(-2.03pct)等行业低配。
风险提示
]article_adlist-->经济数据波动,政策宽松低于预期,美联储降息不及预期等
证券研究报告:《基金二季报的八大看点》
对外发布时间:2025年7月22日
报告发布机构:兴业证券股份有限公司(已获中国证监会许可的证券投资咨询业务资格)
本报告分析师 :
张启尧 SAC执业证书编号:S0190521080005 ]article_adlist-->程鲁尧 SAC执业证书编号:S0190521120004
陈恭懿 SAC执业证书编号:S0190523060001
耿安川 SAC执业证书编号:S0190525050002
喻辰丰 SAC执业证书编号:S0190525020001
推荐阅读 ]article_adlist-->壹“反内卷”以来,哪些资源品已在涨价?
贰
近期各类资金的共识在哪里?
叁
60大热门赛道:拥挤度到什么位置了?
肆
2025Q2业绩预告有哪些景气线索?
伍
【兴证策略张启尧团队】中报业绩预告透露出哪些业绩线索?
]article_adlist-->
]article_adlist-->
]article_adlist-->
兴业证券股份有限公司经中国证券监督管理委员会批准,已具备证券投资咨询业务资格。
本报告仅供兴业证券股份有限公司(以下简称“本公司)的客户使用,本公司不会因接收人收到本报告而视其为客户。本报告中的信息、意见等均仅供客户参考,不构成所述证券买卖的出价或征价邀请或要约。该等信息、意见并未考虑到获取本报告人员的具体投资目的、财务状况以及特定需求,在任何时候均不构成对任何人的个人推荐。客户应当对本报告中的信息和意见进行独立评估、并应同时考量各自的投资目的、财务状况和特定需求,必要时就法律、商业、财务、税收等方面咨询专家的意见。对依据或者使用本报告所造成的一切后果、本公司及/或其关联人员均不承担任何法律责任。
本报告所载资料的来源被认为是可靠的,但本公司不保证其准确性或完整性,也不保证所包含的信息和建议不会发生任何变更。本公司并不对使用本报告所包含的材料产生的任何直接或间接损失或与此相关的其他任何损失承担任何责任。
本报告所载的资料、意见及推测仅反映本公司于发布本报告当日的判断,本报告所指的证券或投资标的的价格、价值及投资收入可升可跌,过往表现不应作为日后的表现依据:在不同时期,本公司可发出与本报告所载资料,意见及推测不一致的报告,本公司不保证本报告所含信息保持在最新状态。同时,本公司对本报告所含信息可在不发出通知的情形下做出修改,投资者应当自行关注相应的更新或修改。
除非另行说明,本报告中所引用的关于业绩的数据代表过往表现。过往的业绩表现亦不应作为日后回报的预示。我们不承诺也不保证,任何所预示的回报会得以实现。分析中所做的回报预测可能是基于相应的假设。任何假设的变化可能会显著地影响所预测的回报。
本公司的销售人员、交易人员以及其他专业人士可能会依据不同假设和标准、采用不同的分析方法而口头或书面发表与本报告意见及建议不一致的市场评论和/或交易观点。本公司没有将此意见及建议向报告所有接收者进行更新的义务。本公司的资产管理部门、自营部门以及其他投资业务部门可能独立做出与本报告中的意见或建议不一致的投资决策。
本报告的版权归本公司所有。本公司对本报告保留一切权利。除非另有书面显示,否则本报告中的所有材料的版权均属本公司。未经本公司事先书面授权,本报告的任何部分均不得以任何方式制作任何形式的拷贝、复印件或复制品,或再次分发给任何其他人,或以任何侵犯本公司版权的其他方式使用。未经授权的转载,本公司不承担任何转载责任。
在法律许可的情况下,兴业证券股份有限公司可能会持有本报告中提及公司所发行的证券头寸并进行交易,也可能为这些公司提供或争取提供投资银行业务服务:因此、投资者应当考虑到兴业证券股份有限公司及/或其相关人员可能存在影响本报告观点客观性的潜在利益冲突。投资者请勿将本报告视为投资或其他决定的唯一信赖依据。
投资评级说明
报告中投资建议所涉及的评级分为股票评级和行业评级(另有说明的除外)。评级标准为报告发布日后的12个月内公司股价(或行业指数)相对同期相关证券市场代表性指数的涨跌幅,其中:沪深两市以沪深300指数为基准;北交所市场以北证50指数为基准;新三板市场以三板成指为基准;香港市场以恒生指数为基准;美国市场以标普500或纳斯达克综合指数为基准。
行业评级:推荐-相对表现优于同期相关证券市场代表性指数;中性-相对表现与同期相关证券市场代表性指数持平;回避-相对表现弱于同期相关证券市场代表性指数。
股票评级:买入-相对同期相关证券市场代表性指数涨幅大于15%;增持-相对同期相关证券市场代表性指数涨幅在5%~15%之间;中性-相对同期相关证券市场代表性指数涨幅在-5%~5%之间;减持-相对同期相关证券市场代表性指数涨幅小于-5%;无评级-由于我们无法获取必要的资料,或者公司面临无法预见结果的重大不确定性事件,或者其他原因,致使我们无法给出明确的投资评级。
]article_adlist-->免责声明市场有风险,投资需谨慎。本平台所载内容和意见仅供参考,不构成对任何人的投资建议(专家、嘉宾或其他兴业证券股份有限公司以外的人士的演讲、交流或会议纪要等仅代表其本人或其所在机构之观点),亦不构成任何保证,接收人不应单纯依靠本资料的信息而取代自身的独立判断,应自主做出投资决策并自行承担风险。根据《证券期货投资者适当性管理办法》,本平台内容仅供兴业证券股份有限公司客户中的专业投资者使用,若您井非专业投资者,为保证服务质量、控制投资风险,请勿订阅或转载本平台中的信息,本资料难以设置访问权限,若给您造成不便,还请见谅。在任何情况下,作者及作者所在团队、兴业证券股份有限公司不对任何人因使用本平台中的任何内容所引致的任何损失负任何责任本平台肯在沟通研究信息,交流研究经验,不是兴业证券股份有限公司研究报告的发布平台,所发布观点不代表兴业证券股份有限公司观点.任何完整的研究观点应以兴业证券股份有限公司正式发布的报告为准。
本平台所载内容仅反映作者于发出完整报告当日或发布本平台内容当曰的判断,可随时更改且不予通告、本平台所载内容不构成对具体证券在具体价位、具体时点、具体市场表现的判断或投资建议,不能够等同于指导具体投资的操作性意见。
]article_adlist-->
海量资讯、精准解读,尽在新浪财经APP
2026-01-04
2025-12-31
2025-12-27
2025-12-24
2025-12-22
2025-12-20
2025-12-18
2025-12-14
2025-12-11
2025-12-08
2025-12-05
2025-12-02
2025-11-24
2025-09-22
2025-09-20